Game FAQ
I am a (vampire/zombie/human) how do I become a (vampire/zombie/human?)
Great question! So, you are probably new to this game and possibly are aware of the normal human/undead dichotomy. This game has some elements of that, but it is FAR from the main source of conflict. This is a guide for using NPCs to change your race.
If you want to be a human, find an NPC Helix researcher and die on his tile. Within an hour or two, there is a really good chance you will find yourself human soon. If you are still dead and undead at that point:stand, rinse, repeat.
If you want to be a vampire, find an NPC vampire character and pick a fight. Spit on him or kick him or something. It should be trivial to get him to kill you and you will be an (un)dead vampire again.
If you want to be a zombie... well, if you are a human, just jump out of a building. If you are a vampire, go find an NPC zombie and pick a fight. There's almost always one at the zoo if you need it. Spit on him or kick him or something. It should be trivial to get him to kill you and you will be an (un)dead zombie again.
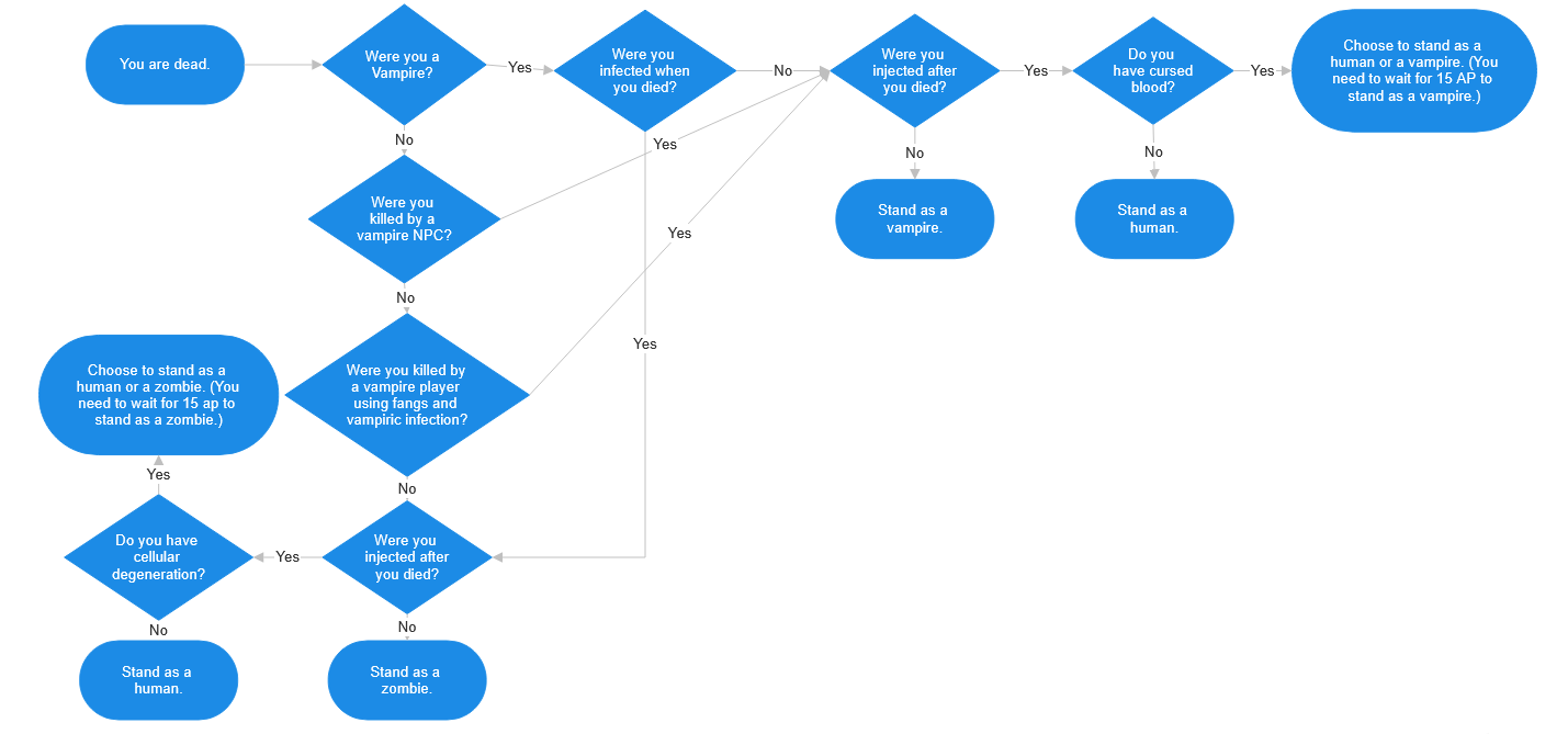
Confused why you are a human/zombie/vampire?
This flowchart may help:
